2026-04-29T04:01:13+08:00
2026美加墨世界杯球队名单下载
2026美加墨世界杯球队名单下载指南

当球迷开始在搜索框中输入“2026美加墨世界杯球队名单下载”时,往往不仅仅是想获得一份简单的名单文件,而是希望提前掌握各支国家队的阵容变化、核心球员状态以及可能的战术走向,从而更好地进行观赛规划、数据分析,甚至是游戏或竞猜策略的制定。随着世界杯首次同时在美国、加拿大、墨西哥三国举办,参赛球队规模扩大、赛程更为密集,对于球队名单的关注度也随之提升。如何在信息汪洋中找到权威、完整、可下载和易整理的名单资源,成了不少球迷与数据爱好者共同关心的问题。
理解2026美加墨世界杯球队名单的价值
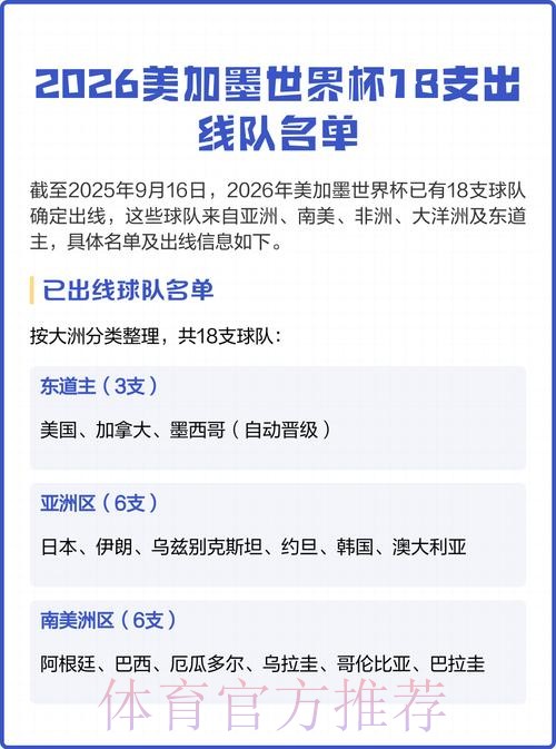
在讨论“2026美加墨世界杯球队名单下载”之前,需要先明确球队名单本身的多重价值。世界杯扩军至48支球队后,参赛队伍数量增多,名单信息的维度也更复杂:不仅包含传统豪门的23人或26人阵容,还包括更多首次或久违亮相的国家队。对于普通球迷来说,一份清晰的名单有助于快速认识不熟悉的球队,例如了解某些新星出自哪家俱乐部、主力阵容大致分布在哪些联赛;而对于深度用户,例如数据分析师、战术博主或足球游戏玩家,一份可导出的名单则是构建数据模型和战术模拟的基础。高质量的球队名单资源,往往不仅列出球员姓名,还会包含位置、年龄、俱乐部、号码乃至惯用脚等信息,这些细节在后期使用时会极大提升效率。

从临时名单到最终名单的关键时间点
要想正确理解和使用“2026美加墨世界杯球队名单下载”资源,就要了解世界杯报名的时间线。一般情况下,国际足联会规定各队先上报一份较大的初选名单,随后在开赛前再提交最终的参赛名单。初选名单可能包含30人乃至更大范围,方便主教练根据状态与伤病做最后取舍;而最终名单通常会缩减为一个固定人数。对于下载与整理名单的用户来说,区分“初选名单”和“最终名单”非常重要:前者有利于观察潜在黑马与边缘国脚,后者则是实际出现在赛场上的球员清单。许多网站会在标题或备注中标明“provisional squad”“final squad”,在搜索和下载时应尽量留意这类标识,避免误将初选名单当成最终版本。
2026美加墨世界杯球队名单下载的典型应用场景
球迷搜索“2026美加墨世界杯球队名单下载”并不仅仅是出于收藏心理,更多是出于具体应用需求。其一,是为观赛做准备。通过提前查看各队名单,可以快速锁定自己感兴趣的联赛球员,比如英超、西甲、意甲、MLS或中超等,从而在赛程公布后优先关注相关比赛;其二,是为足球游戏和模拟平台准备数据,许多爱好者会将真实世界杯名单导入模拟联赛或战术分析软件,通过调整阵容、尝试不同阵型来预测可能的战术变化。其三,是为内容创作和数据分析服务,不少自媒体作者、解说员或战术博主会在赛前制作球队实力盘点、年龄结构分析、联赛分布统计等图表,而这些都高度依赖可下载且结构规范的名单文件。甚至在学术研究领域,也有人会利用世界杯名单来研究球员跨联赛流动、国家队构成变化等现象。
如何判断球队名单下载资源是否可靠
在互联网上搜索“2026美加墨世界杯球队名单下载”,往往会出现大量结果,但并非每一条资源都值得信赖。判断可靠性需要从几个维度综合考虑。首先是来源是否权威,通常由国际足联官网、各大国家足协官方网站、知名体育媒体和统计网站发布的名单可信度较高;其次是更新是否及时,世界杯前后,球员伤病、临时征召、技术调整都可能导致名单微调,若下载页面长期未更新或未注明发布时间,很有可能已不符合最新实际情况;第三是结构是否规范,优质资源往往会以表格形式呈现数据,提供CSV、Excel或PDF等多种格式,便于二次编辑和统计分析;最后是内容是否完整,完整名单不仅包括球员姓名,还应标记位置、俱乐部、号码等常见字段,有时甚至会附带身高、生日等扩展信息,方便做更细致的数据处理。
常见的球队名单文件格式与选择建议
在实际操作中,“2026美加墨世界杯球队名单下载”通常会涉及多种文件格式,不同格式适用于不同用户需求。PDF文件排版美观,适合打印与阅读,但不便于批量数据处理;Excel或CSV文件则更适合需要做统计、筛选和可视化的用户,能轻松按位置、年龄、联赛等维度进行分组分析;有些网站还会提供JSON或XML格式,方便开发者直接接入自己的应用或数据接口。对于大多数球迷而言,若只是用于阅读和简单对比,PDF或图片版名单已经足够;而对于希望深入分析、制作图表或导入第三方工具的用户,优先选择CSV或Excel往往能节省大量时间。下载前可以留意页面是否说明文件格式,若未说明,则可以通过文件扩展名或打开方式自行确认。
从搜索到整理的完整操作思路
围绕“2026美加墨世界杯球队名单下载”,可以梳理出一套相对清晰的操作步骤,方便用户从零开始搭建自己的数据资料库。在搜索阶段可使用组合关键词,例如“2026美加墨世界杯 球队名单 官方下载”“2026 World Cup squads download”等,以提高检索结果的相关性和权威性;在选择结果时优先点开官方或知名平台的链接,查看是否提供整合的多队名单下载,而非单一球队。第三步是下载与分类,建议以国家队名称和版本标记进行命名,例如“Brazil_final_squad_2026.xlsx”,避免后期混淆初选和最终名单。第四步则是根据自身需求进行整理,可以创建一个总表,将所有球队的名单汇总到同一个工作簿中,再通过筛选功能进行比较。通过这一套流程,用户可以在不复杂的前提下,构建出结构清晰、重点明确的世界杯球队名单数据库。
案例分析 数据博主如何利用球队名单下载
以一位足球数据博主为例,他在筹备针对2026美加墨世界杯的专题内容。为了在开赛前发布高质量的分析文章和视频,他会在官方公布最终名单后立刻进行“2026美加墨世界杯球队名单下载”,并采取几步精细操作。将48支球队的名单分别以Excel格式导出,然后统一粘贴到一个总表中,通过新增字段来标注所属洲足联、年龄、俱乐部联赛等级等信息;接着,利用数据透视表统计各洲球队平均年龄、五大联赛球员占比、不同位置的平均身高等指标;随后,结合历史世界杯数据,对比本届名单与以往几届在结构上的差异,例如是否更年轻化、是否有更多球员来自同一俱乐部或同一联赛;将这些分析结果通过图表呈现为内容素材。可以看到,名单文件本身只是基础,真正的价值来自于下载后的整理和解读,而这也是越来越多内容创作者重视名单数据的原因。
避免不必要风险的下载安全注意事项

在寻找“2026美加墨世界杯球队名单下载”资源时,除了关注信息本身的真实性,还需要注意下载安全。部分不明来源的网站可能借热门赛事之名,插入捆绑软件或恶意脚本,给设备带来风险。实用做法包括优先选择HTTPS加密站点、避免下载来源可疑的可执行文件,尽量选择通用的文档格式如PDF、XLSX、CSV等;下载完成后可使用本地安全软件做一次快速扫描。对于需要注册才能下载的站点,建议谨慎填写个人信息,避免为了一份名单而暴露过多隐私。安全和权威往往是一体两面,真正专业、可靠的平台通常不会通过诱导下载和过度收集信息来获取流量。
充分利用球队名单提升观赛体验
当“2026美加墨世界杯球队名单下载”完成后,许多球迷往往只是简单浏览一遍阵容就随手放置,未能真正发挥名单的价值。事实上,即便不是数据专家,也可以通过一些简单方法提升观赛体验。比如,在比赛开始前,把即将出场的两支球队名单对照一下,标记出效力于自己熟悉俱乐部的球员,比赛过程中就更容易产生代入感;或者在小组赛阶段,提前整理各队关键位置的主力与替补名单,观察主教练在不同对手面前的使用变化,从而对换人策略形成直观印象。还可以与亲友一起制作“心水球员清单”,将名单中看好的新星提前圈出,看看在整个世界杯期间谁的判断更加准确。这些轻量级的玩法,都可以在不增加负担的前提下,让一份简单的球队名单变成更深度参与世界杯的入口。
展望美加墨世界杯期间名单信息的实时更新
随着数字化和移动互联网的发展,“2026美加墨世界杯球队名单下载”不再是静态的一次性行为,而会逐渐演变为动态更新、实时校正的过程。世界杯期间,伤病、停赛、战术调整甚至临时补招都可能改变球队的可用阵容,一些平台会基于官方信息快速更新名单版本,标注球员是否可出场、是否有伤病隐患等。部分高阶用户则会通过API或数据接口自动抓取最新名单与状态,将其融入自己的分析系统。除了在赛前完成首次名单下载外,在赛事进行中适时更新和校对同样重要。如果将静态名单理解为一张“赛前地图”,那么动态更新的名单则更像实时导航,能帮助球迷和分析者更准确地把握比赛格局。在这一过程中,选择支持多次下载、提供更新日志和修改说明的平台,往往能大幅提升信息的可靠性与实用价值。
需求表单